美国电商快递行业已迎来关键转折点——行业“小组赛” 收官,全面进入 “半决赛”。
2026-05-09
靠低价掠夺来的流量留不住,靠深度服务建立的信任才是长期竞争力。
2026-04-21
货运行业今天争的不只是运价,争的是利润如何分配、风险由谁承担、效率由谁解释。谁来定义成本价,谁就几乎决定了司机赚多少、货主付多少、平台拿多少。因此很容易从一个财务问题,变成一个权力问题。
2026-04-16
日前,浙江省邮政管理局召开快递进村协调会,明确要求提升农村末端服务覆盖率和稳定性,助力共同富裕示范区建设。
2026-04-16
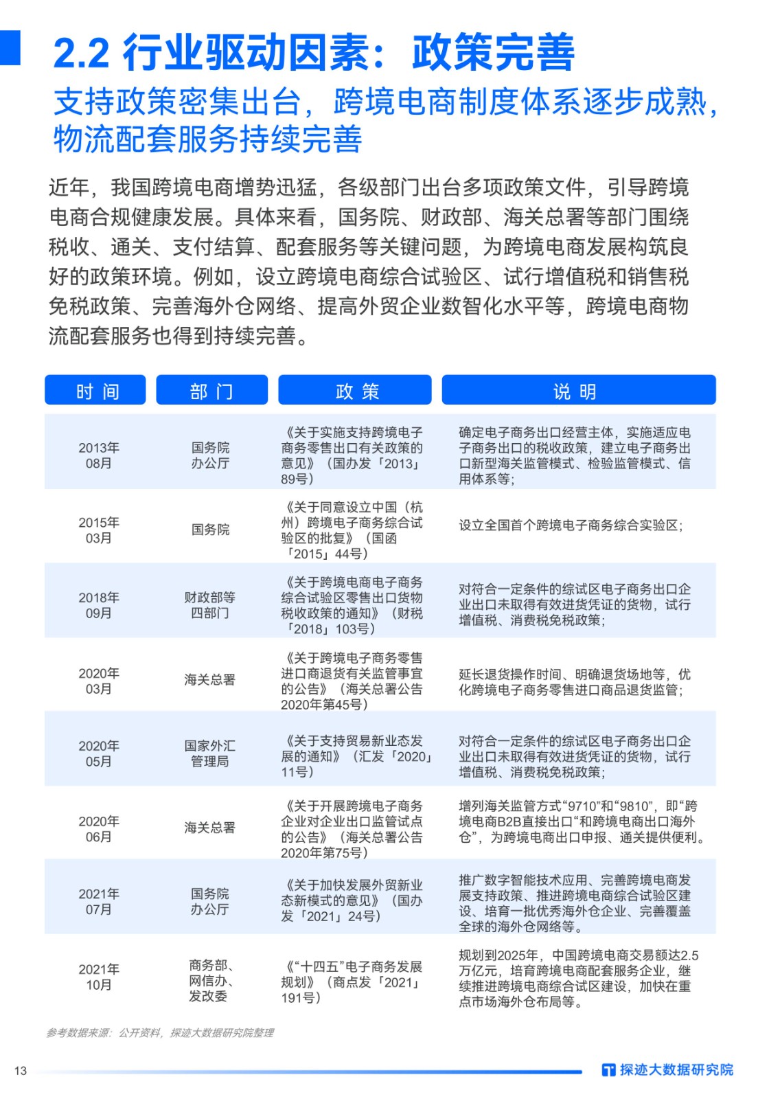
跨境电商物流行业发展趋势报告:市场竞争加剧,跨境物流朝专业化、多样化和数字化方向发展




























来源/探迹大数据研究院(ID:Tungee_Research)
我们期待与您互动,不要吝啬您的建议与意见。
黄刚老师深入交流请加微信:huanggang36
商务合作、爆料、投稿请加微信:logvip56
猎头、跳槽、招聘服务请加微信:headscmhrv
汉森商学院学员申请咨询请加微信:scmschool
线下活动、峰会合作请加微信:scmgroup
投稿邮箱:tougao@headscm.com
扫描二维码汉森总部电话11:010-62656566(工作时间:周一至周五 9:30-18:30) 地址:北京市亦庄经济技术开发区荣华南路13号中航国际广场L1栋9层