组建“新拼姆”,投1000亿重仓供应链
2026-03-25
Temu重仓中国供应链,再造一个拼多多
2025-12-19
刘美容在拼多多驿站为村民们查找包裹。李雨恒▕摄
2025-12-16
拼多多“千亿扶持”助力做强赣榆紫菜产业
2025-12-16
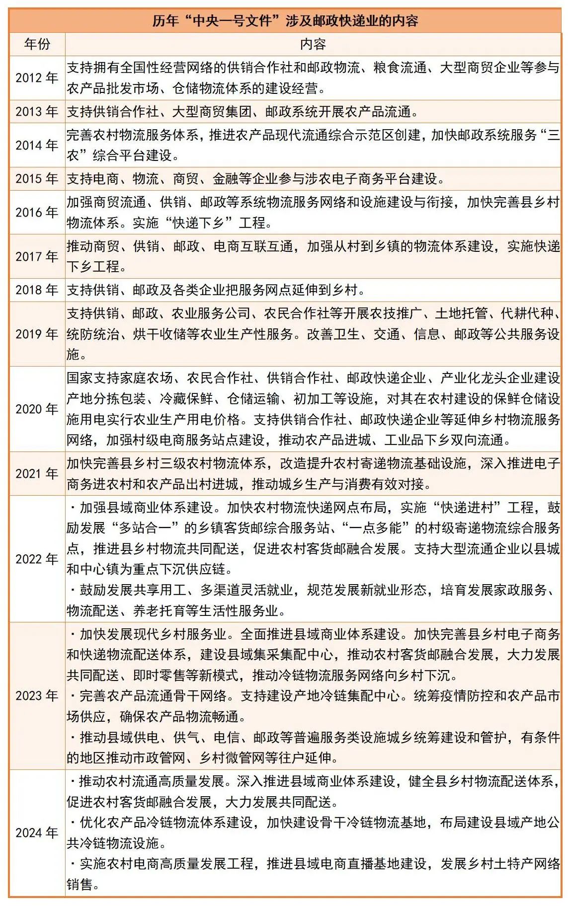
2月3日,《中共中央国务院关于学习运用“千村示范、万村整治”工程经验有力有效推进乡村全面振兴的意见》,即2024年中央一号文件正式发布。这是党的十八大以来,中央连续出台的第12个指导三农工作的一号文件,再次发出重农强农的强烈信号。这也是党的十八大以来,邮政快递业相关内容连续12年被写入中央一号文件,为行业服务“三农”发展再一次指明了方向。
2024年中央一号文件指出:“深入推进县域商业体系建设,健全县乡村物流配送体系,促进农村客货邮融合发展,大力发展共同配送。推进农产品批发市场转型升级。优化农产品冷链物流体系建设,加快建设骨干冷链物流基地,布局建设县域产地公共冷链物流设施。实施农村电商高质量发展工程,推进县域电商直播基地建设,发展乡村土特产网络销售。加强农村流通领域市场监管,持续整治农村假冒伪劣产品。”

我们期待与您互动,不要吝啬您的建议与意见。
黄刚老师深入交流请加微信:huanggang36
商务合作、爆料、投稿请加微信:logvip56
猎头、跳槽、招聘服务请加微信:headscmhrv
汉森商学院学员申请咨询请加微信:scmschool
线下活动、峰会合作请加微信:scmgroup
投稿邮箱:tougao@headscm.com
扫描二维码汉森总部电话11:010-62656566(工作时间:周一至周五 9:30-18:30) 地址:北京市亦庄经济技术开发区荣华南路13号中航国际广场L1栋9层